-
西安科技大学2021年MBA项目复试录取工作安排
-
【雄松华章讯】为了让同学们更好的了解各院校的考研复试录取方案,小编为大家整理了“西安科技大学2021年MBA项目复试录取工作安排”,供大家随时查看和参考,以下是具体内容:
根据《西安科技大学关于做好2021年硕士研究生招生复试录取工作的通知》及相关文件要求,结合学院实际情况,现制定2021年硕士研究生招生复试录取办法,会计(MPAcc)、MEM专业复试安排另行通知。
一、领导小组及监督小组
组长:冯国栋、王新平
副组长:邹绍辉
成员:史玉芳、汪洋、李朋林、王新红
监督小组:汪洋(组长)、李墨音、李骊欣
二、复试工作组
成立以下复试工作组:
1.学术型研究生复试工作组
2.MBA复试工作组
每个复试工作组由7人组成,其中:复试评委5人,1人为组长,1人负责英语提问;1人为专职网管老师(负责网络技术处理,对考生图像拍照或截屏),1人为专职秘书(负责通知候考学生,录像,复试记录,统计评分)。
三、复试形式和内容
1.复试形式
采用网络线上远程形式复试。考生务必提前下载、注册相关软件(默认复试平台为腾讯会议,Zoom为备用平台)。
2.复试内容
采用综合性、开放性的能力型试题,复试内容构成如下:
第一部分思想政治素质和品德考核,采用口头回答形式进行,该部分为考生录取的前置环节,由复试小组判定是否合格,不合格者取消录取资格,复试终止;合格者该部分成绩不计入复试成绩。
第二部分专业水平考核,采用口头回答形式进行,占比30%。

本部分强调专业素养,即能运用专业基础知识对专业领域存在的热点、难点、重点问题进行分析,并提出解决方案。
第三部分外语能力测试口答题,占比20%。
第四部分综合面试,占比50%,本部分主要考查考生的科研能力、创新能力和综合素质。
以同等学力身份参加复试的考生,需另外加试与报考学科(专业)相关的两门本科主干课程,按学校规定执行。
三、复试要求
1.学术型研究生、MBA第一志愿考生初试成绩符合《2020年全国硕士研究生招生考试考生进入复试的初试成绩基本要求》(一区A类),即可参加复试。
2.学院根据调剂名额,按照学术型研究生、MBA调剂考生初试总成绩从高到低确定复试名单。
3.所有复试分数线和最终招生名额根据学校下达的招生指标确定。
四、复试时间
学术型研究生、MBA第一志愿考生复试时间:2021年3月24日下午14:00开始。有意愿调剂管理学院的学术型研究生、MBA考生可以参加当天的复试,复试成绩将作为考生最终复试成绩的依据。
考生复试网络准备时间为:2021年3月23日下午14:00开始。
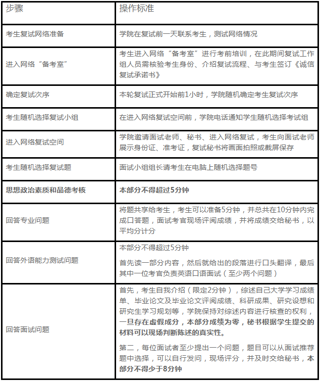
五、复试流程
本次复试流程如下:

七、复试材料提交
所有参加复试的第一志愿考生、调剂考生,均需将以下材料的扫描件(建议手机下载使用:全能扫描王App)打包后以压缩文件的形式发送至该邮箱:guanyuanyjs 163.com,打包压缩文件命名格式:“报考专业+姓名+准考证号码”。
通过资格审核、签订复试承诺书的考生方可参加复试,否则一律不得参加复试。
考生提交的复试材料包括(均以电子档方式):
资格审查材料:
(1)有效居民身份证件(正反面);
(2)初试准考证(中国研究生招生网已开通下载);
(3)学历学位证明;
①应届生提供注册章齐全的学生证或学信网下载的《教育部学籍在线验证报告》;
②往届生提供毕业证书或学信网下载的《教育部学历证书电子注册备案表》,不能在线验证的考生提供《中国高等教育学历认证报告》;
③境外学历的考生提供教育部留学服务中心《国外学历学位认证书》;
④同等学力考生(MBA、MPA和MEM专业除外):携带大学专科学历证书(或大学本科结业证书),以及报考专业的大学本科8门以上专业主干课程成绩单原件;
⑤对成人教育应届本科毕业生及报考时尚未取得本科毕业证书的自考和网络教育考生,须携带颁发毕业证书的省级高等教育自学考试办公室或网络教育高校出具的相关证明。
(4)大学学习成绩单、毕业论文(应届生科研提供正在写作的最新稿)。
(5)若要在自述过程中陈述自己的创新、科研以及其他能体现自己能力的成果,须提供复印件,待入学后,学院将对真实性进行审核。
八、录取
1.学院按照考生综合成绩从高到低排序确定拟录取名单。
综合成绩包括初试成绩和复试总成绩两部分,综合成绩计算办法为:
学术型研究生:总成绩=初试成绩*0.2*0.5+复试总成绩*0.5。
MBA研究生:总成绩=初试成绩/3*0.5+复试总成绩*0.5
复试总成绩计算办法为:复试总成绩=专业水平考核成绩+外语能力测试成绩+综合面试成绩。
2.第一志愿上线考生根据综合成绩排名次序确定拟录取名单。
3.导师确定:新生录取后,依据学院最新的导师指导研究生办法,导师和学生进行师生互选,最终确定导师。
九、应急预案
执行《西安科技大学2020年研究生招生复试应急预案》,考生请注意:
1.若考生方网络中断2分钟及以上者,需要重新抽取试题面试;若网络中断为2分钟以下、中断次数达到2次及以上者,需要重新抽取试题面试。
2.若考生方网络短时无法恢复,则与考生沟通,重新确定时间进行复试,原则上应在24小时之内再次重新复试。
十、免责条款
学院在以下情形下,不承担责任:
1.因为未参加网络“备考室”考前培训导致不熟悉考试流程而导致失误;
2.学校尽最大努力保障考场端的软件及网络通畅,也尽可能地协助考生完成考试,如果考试期间出现非考场端的原因意外,导致考生没有复试成绩的属于不可抗力因素。
十一、其他
本办法未尽事宜依据《西安科技大学关于做好2021年硕士研究生招生复试录取工作的通知》。
管理学院复试工作所有信息,均以学院官网和微信公众号(西科管院研究生)公告为准。
本细则由学院研究生招生领导小组负责解释。
复试期间若有咨询可与学院联系,电话:029-85587517。邮箱:guanyuanyjs 163.com。
申诉邮箱:guanyuanshensu 163.com。
通知参加复试的考生,请添加微信号:xustglxyz。请在备注中写清楚:姓名,参加3月24日复试。
管理学院
2021年3月22日
雄松华章提示:应用商店搜【雄松课堂】APP或扫下图二维码看复试免费课!临门一脚,上岸必听!

-
推荐阅读
- 【MBA复试录取】 中山大学管理学院2023MBA复试方案
- 【MBA复试录取】 上海交通大学安泰2023MBA复试方案
- 【MBA复试录取】 华南理工大学工商管理学院2023MBA/EMBA复试方案
- 【MBA复试录取】 2022年天津工业大学MBA复试录取方案(复试时间、复试内容)
- 【MBA复试录取】 2022年天津财经大学MBA复试录取方案(复试时间、复试内容)
- 【MBA复试录取】 2022年太原理工大学MBA复试录取方案(复试时间、复试内容)
- 【MBA复试录取】 2022年苏州大学MBA复试录取方案(复试时间、复试内容)
- 【MBA复试录取】 2022年四川师范大学MBA复试录取方案(复试时间、复试内容)
您可能感兴趣的课程


