-
上海外国语大学MBA项目2021级招生预复试启动
-
【雄松华章讯】各大院校2021年MBA预复试安排已经陆续公布!包括院校相关的报考条件、报名方式、预复试时间等信息。今天,小编从上海外国语大学MBA项目官网给大家整理了“上海外国语大学MBA项目2021级招生预复试启动”的相关内容!具体如下:
亲爱的各位考生:
根据疫情防控形势及上级主管部门要求,上海外国语大学MBA2021级第一批、第二批预复试将采用ZOOM远程形式,后续批次时间、形式请等待通知。
一、预复试政策
上外MBA2021级招生将采取全年复试政策,考生可以选择在联考前或者联考后参加(联考后复试安排将于联考后公布),复试结果2年有效。上外MBA鼓励考生在报名参加全国联考前参加复试,以了解自己的录取机会。
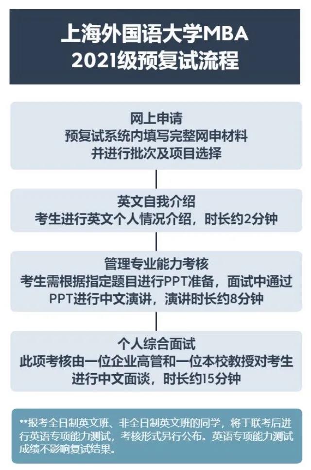
二、预复试流程
注:管理专业能力考核旨在对考生综合管理能力进行评估,上外MBA中心将于每批次预复试开始前5天,向通过审核的同学邮件发送管理案例以及题目,请根据指定题目进行PPT准备,面试当天进行8分钟左右的演讲。
三、预复试时间
请有意向的考生登录上外MBA(预)复试系统(http://t.cn/EiXnCSF)填写完整网申材料并提交申请,现阶段共开放两个批次预复试日期,当天具体时间安排以工作人员分组为准。

四、预复试材料
1. 有效居民身份证件
2. PPT(需根据指定主题准备)
3. 黑色签字笔和白纸
五、预复试设备及环境要求
上外MBA2021级第一批、第二批远程预复试平台为ZOOM软件,请考生提前安装且熟练操作(下载地址:https://zoom.us/download)。
考生参加远程预复试设备及环境需满足以下条件:
1. 关于设备:考生须准备两台具备摄像头、麦克风的设备(1台用于主机位,1台用于副机位)。
2. 设备电量充足,网络连接正常,以保证预复试顺利完成。
3. 独立房间,灯光明亮,安静,不逆光。
六、预复试注意事项
➤预复试前
1. 需按照要求准备预复试所需材料、设备和安装客户端,并在规定时间内提前做好设备和网络的测试工作。如考生未进行测试,导致预复试时出现网络设备问题,由考生承担由此造成的一切后果。
2. 考生应在规定时间登录指定会议室系统,携带规定的考试物品候考,并主动配合工作人员完成周围环境检查和随身物品检查等。
➤预复试中
1. 预复试过程中禁止录音、录像和录屏,禁止将相关信息泄露或公布;预复试全程只允许考生一人在面试房间,禁止他人进出。若有违反,视同作弊。
2. 预复试过程中,考生应正对【主机位】摄像头,保持坐姿端正,双手和面部在【主机位】画面中清晰可见,保证音像设备全程打开。【副机位】须关闭移动设备通话、录屏、外放音乐、闹钟等可能影响复试的应用程序,并保持ZOOM软件静音。见附图:

3. 若遇网络或信号等原因造成的通信效果不佳时,考生须立即联系预复试小组工作人员,按照工作人员安排启动应急措施。
七、上外MBA申请全流程

祝大家预复试顺利!!
-
推荐阅读您可能感兴趣的课程


