-
2021年南京财经大学MBA招生简章
-
学校简介
南京财经大学是一所以经济管理类学科为主,经济学、管理学、法学、工学、理学、文学、艺术学等多学科支撑配套、协调发展的江苏省属重点建设大学。

学校拥有仙林、福建路和桥头3个校区,设有教学学院(部)18个。现有专任教师1103人,其中,具有正高级职称教师203人,具有博士学位教师514人,享受国务院政府特殊津贴专家16人,学校先后与美、英、加拿大、澳大利亚、日本等国家以及香港、台湾等地区的60余所大学及相关科研院所建立了合作交流关系,与联合国粮农组织、联合国国际劳工组织、世界银行等国际组织建立了全方位的协作和广泛的学术联系。与纽约州立大学合作创办了全美首家商务孔子学院。
历经多年改革发展,南京财经大学的知名度迅速扩大,社会声誉全面提升,学校各项事业迈上了新的台阶,显现出发展的强劲势头和改革的崭新气象。
项目介绍
南京财经大学MBA教育中心是学校建制的MBA教育机构,秉承“自谦、自信、务实、超越”的校训精神,努力整合全校优质师资和学科资源,依托完备的经管类学科专业教育体系和深厚的商科教育背景,坚持“专业导向、能力导向、素质导向、职业导向、市场导向”,致力于培养精管理、善经营、通财务的职场中坚,和具有领袖气质、商业素养、创业激情的商界精英,全力打造MBA教育高端品牌。
在举校体制有力支持下的南京财经大学MBA教育已经成为师资优势明显、具有鲜明财经特色和广泛社会影响力的项目。
项目特色
财经MBA学校对MBA教育高度重视,举全校之力办MBA,财经学科齐全,财经特色明显。
苏商MBA依托苏商研究院,发挥苏商研究专长,与江苏省苏商发展促进会共建省级研究生工作站,培养优秀高层次管理人才。
项目优势
大——大商学院,经管专业齐全,举校共建MBA
新——创新理念,财经特色课程,兼顾个性培养
强——超强师资,汇国内外名师,聚苏商企业家
高——高性价比,EMBA级别师资,MBA收费标准
报名资格
1.国民教育序列大学专科毕业,具有5年及以上工作经验者(含2016年8月31日前毕业的考生)
2.国民教育序列大学本科毕业,具有3年及以上工作经验者(含2018年8月31日前毕业的考生)
3.国民教育序列获硕士学位,具有2年及以上工作经验者(含2019年8月31日前毕业的考生)
报考流程
1.网上报名2020年10月10日—31日(具体时间以教育部公布时间为准),登录中国研究生招生信息网(http://yz.chsi.com.cn)报名。
2.现场确认2020年11月中旬(具体时间以教育部公布时间为准),凭本人证明材料到指定地点进行报名资格审查、网上报名信息确认、缴费、照相、打印并确认考生信息表(需考生本人亲自前往)。
3.参加全国联考时间:2020年12月底考试科目:204-MBA英语二、199-MBA管理类联考综合能力(数学、逻辑、写作)
4.复试复试时间:2021年2月-3月
要求:考生需着正装并携带相关材料,到指定地点参加复试。复试内容包括政治理论复试、英语水平面试和综合素质面试。
培养方式
全日制MBA、非全日制MBA:学制2.5年
学习形式
★集中班:每月集中一次,每次集中四天。
★双周班:双周周六、周日,共四天。
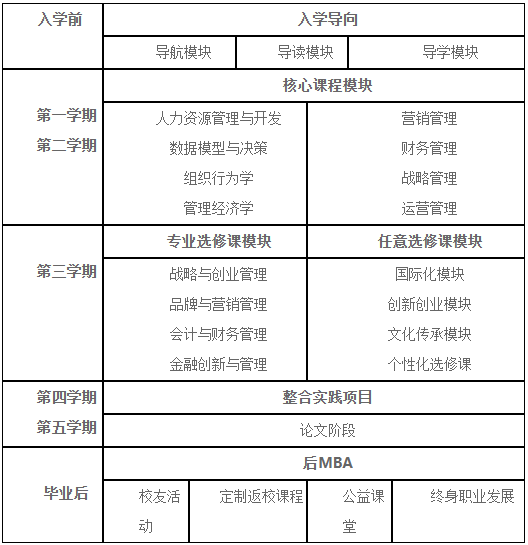
课程设置

培养及学位授予
学生在规定年限内学完规定的课程,成绩合格,修满规定的学分,完成硕士论文并通过论文答辩,经学校审核批准后,授予南京财经大学工商管理硕士研究生毕业证书和管理学硕士学位证书。
培养收费
培养周期2.5年,学费10.8万,分2次缴纳。
-
推荐阅读
- 【MBA招生简章】 关于2021年研究生(2019级、2020级)国家奖学金拟推荐名单公示
- 【MBA招生简章】 华南农业大学经济管理学院2022年接收推荐免试硕士生复试结果公示
- 【MBA招生简章】 华南农业大学经济管理学院2022年非全日制农业硕士研究生招生简介
- 【MBA招生简章】 经济管理学院2021年导师岗位聘任名单公示
- 【MBA招生简章】 关于评选经济管理学院2019级、2020级研究生学业奖学金的通知
- 【MBA招生简章】 关于评选2021年(2019级、2020级)研究生国家奖学金的通知
- 【MBA招生简章】 关于评选2021级研究生新生学业奖学金的通知
- 【MBA招生简章】 经济管理学院2022年推荐优秀应届本科毕业生免试攻读硕士学位研究生“推荐阶段”(...
您可能感兴趣的课程


