-
2022年上海财经大学MBA/EMBA招生简章
-
【雄松华章讯】各大院校2022年MBA项目招生已经陆续启动。现在有不少院校发布了2022年招生信息!今天,小编给大家整理了“2022年上海财经大学MBA招生简章”的相关内容!具体如下:
上海财经大学的MBA教育始于1991年,是全国首批试办MBA的九所院校之一,同时也是全国首批开办EMBA的院校之一(2002年)。2021年是MBA项目30周年,同时也是上海财经大学商学院100周年。依托商科院校办学的学科综合优势,上海财经大学MBA探索出了一条从无到有、从小到大、从雏莺初啼到具有极大影响力的高等商学教育项目发轫之路,建立了符合商学教育规律的治理体系,在践行使命、传承创新及社会影响等方面均得到海内外各界的高度认可。而立之年的上海财经大学MBA项目现已通过AMBA及中国高质量MBA认证(CAMEA),上海财经大学商学院已通过AACSB和EQUIS国际认证。目前,项目在培养体系、师资开发、海外交流、产教结合及学员职业发展等方面锐意进取,全力构建“中国一流、世界知名”的MBA项目。
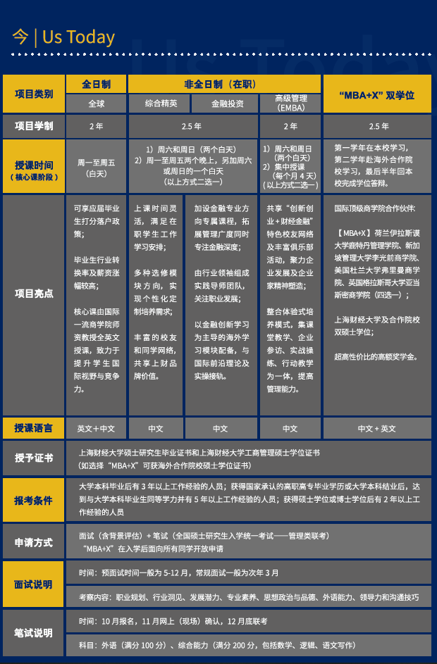
一、项目概况

二、培养方案

三、特色课程


四、海外学习

五、2021新生小数据

六、预面试介绍
上海财经大学MBA招生采取“W+D预面试”政策。申请人在参加联考之前提前参加面试,我院根据考生在线申请所提交的报名信息进行全面的背景评估(Width),并根据背景评估结果,对符合条件的考生进行较为深入的预面试考察(Depth)。点击这里查看预面试详细介绍。
2022年入学MBA预面试时间安排:

预面试成绩:

七、录取流程

-
推荐阅读
- 【MBA招生简章】 关于2021年研究生(2019级、2020级)国家奖学金拟推荐名单公示
- 【MBA招生简章】 华南农业大学经济管理学院2022年接收推荐免试硕士生复试结果公示
- 【MBA招生简章】 华南农业大学经济管理学院2022年非全日制农业硕士研究生招生简介
- 【MBA招生简章】 经济管理学院2021年导师岗位聘任名单公示
- 【MBA招生简章】 关于评选经济管理学院2019级、2020级研究生学业奖学金的通知
- 【MBA招生简章】 关于评选2021年(2019级、2020级)研究生国家奖学金的通知
- 【MBA招生简章】 关于评选2021级研究生新生学业奖学金的通知
- 【MBA招生简章】 经济管理学院2022年推荐优秀应届本科毕业生免试攻读硕士学位研究生“推荐阶段”(...
您可能感兴趣的课程


