-
2022年西南大学工商管理硕士(MBA)招生简章
-
【雄松华章讯】各大院校2022级工商管理硕士MBA项目招生已启动。今天小编从院校官网和公众号整理了“2022年西南大学工商管理硕士(MBA)招生简章”的相关内容,供大家参考和随时查看(如有变动,请以官网为准),具体如下:
一、学校简介
西南大学(Southwest University)是教育部直属,教育部、农业农村部、重庆市共建的重点综合大学,是国家首批"双一流"建设高校,"211工程"和"985工程优势学科创新平台"建设高校。学校主体位于重庆市北碚区,坐落于缙云山麓、嘉陵江畔,占地8270余亩,校舍面积187万平方米,绿地率达40%,泱泱校园,宏丽庄重,气象万千,是闻名遐迩的花园式学校,教育部表彰的文明校园。学校学科门类齐全,综合性强、特色鲜明,涵盖了哲、经、法、教、文、史、理、工、农、医、管、艺等12个学科门类,其中有3个国家重点学科、2个国家重点(培育)学科,28个一级学科博士学位授权点、51个一级学科硕士学位授权点,有1种专业博士学位、24种专业硕士学位,有博士后科研流动站(工作站)27个。历经百余年的磨砺和发展,今天的西南大学正秉承"含弘光大、继往开来"的校训,坚持"创新、协调、绿色、开放、共享"的发展理念,全面提高人才培养质量,全面深化综合改革,全面推进依法治校,全面提升党的建设科学化水平,为建设特色鲜明的世界一流大学努力奋斗。
二、MBA项目特色
1.“跨界融合”的商学教育模式
以复合型商学人才培育为目标,遵从商科建设要求,学科跨界融合,拓展商学教育边界,丰富“商学+”教育内涵,培育具有“家国情怀、商业道义、专业才华、双创能力”的MBA精英人才。
2.“三师协同”的联动育人师资
遵从“理论与实践相融、课内与课外联动”的原则,整合“课程教师、专业导师、行业名师”的育人优势和商学才华,建成贯穿MBA学生“学业、职业、创业”全生涯链条的“三师联合指导”育人教师团队。
3.“多维整合”的特色课程菜单
整合西大百年办学历史积淀起来的“心理学、教育学、哲学、历史学、艺术学、农学”等优势学科,萃取人文底蕴,博采名师精华,设计涵盖“人文博雅、企业家精神、商业伦理、思政素养、专业知识、职业技能”等内容的课程菜单。
4.“三趣合一”的实践品牌活动
遵循“自主、自立、自治”的原则,按照“志趣+兴趣+乐趣”的团队建设标准,组建覆盖“企业调研、案例大赛、双创比赛、营销大赛、沙盘模拟、读书分享、公益志愿”等类型的实践育人品牌活动,通过校内外不同场景的体验,塑造MBA学生多维情商。
三、报名条件
1.中华人民共和国公民。
2.拥护中国共产党的领导,品德良好,遵纪守法。
3.身体健康状况符合国家和学校研究生招生体检要求。
4.大学本科毕业后有3年以上工作经验的人员;或获得国家承认的高职高专毕业学历或大学本科结业后,符合招生单位相关学业要求,达到大学本科毕业同等学力并有5年以上工作经验的人员;或获得硕士学位或博士学位后有2年以上工作经验的人员。
四、招生计划、学习形式、学制、学习地点、学习时间、学费、奖学金

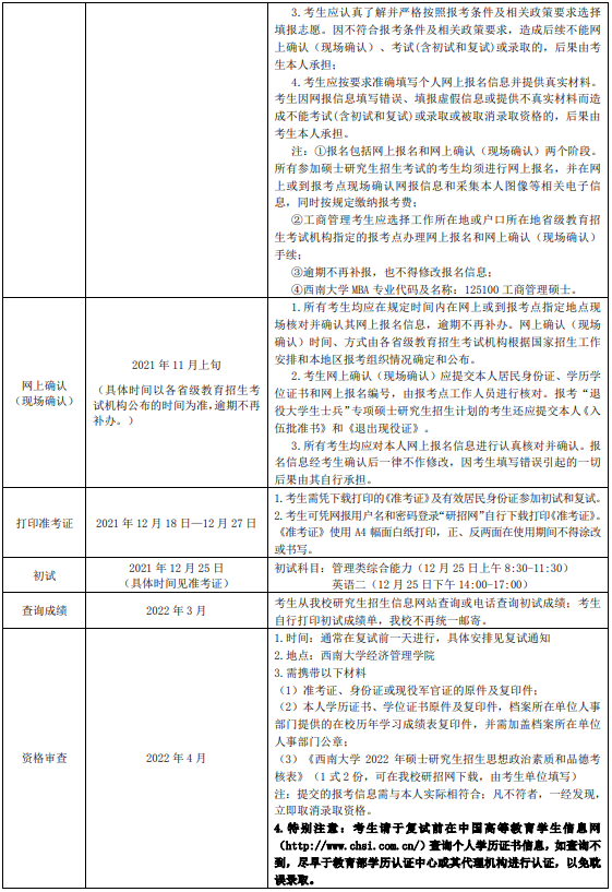
五、报考流程



六、毕业与学位授予
在规定的学习年限内,修完培养方案规定的课程,成绩合格,修满学分,完成硕士毕业论文并通过答辩,经学校学位委员会审核批准后,颁发西南大学硕士毕业证书及学位证书。
七、备注
以上内容若有变化,以上级文件及学校文件为准。请广大考生认真阅读《西南大学2022年硕士研究生招生章程》,招生考试其他有关事项请参见《2022年全国硕士研究生招生工作管理规定》,或及时登录“研招网”浏览查询报考须知和学校官网相关公告。
雄松华章提示:2022考研如何轻松上岸?各大应用商店搜索“考研刷题库”APP或扫下方二维码下载!“考研刷题库”APP是一款考研高效刷题工具,数学、逻辑、英语、写作海量题库,涵盖历年真题、绝密押题、知识点练习,智能侦查薄弱知识点,AI推荐学习方案。

-
推荐阅读
- 【MBA招生简章】 关于2021年研究生(2019级、2020级)国家奖学金拟推荐名单公示
- 【MBA招生简章】 华南农业大学经济管理学院2022年接收推荐免试硕士生复试结果公示
- 【MBA招生简章】 华南农业大学经济管理学院2022年非全日制农业硕士研究生招生简介
- 【MBA招生简章】 经济管理学院2021年导师岗位聘任名单公示
- 【MBA招生简章】 关于评选经济管理学院2019级、2020级研究生学业奖学金的通知
- 【MBA招生简章】 关于评选2021年(2019级、2020级)研究生国家奖学金的通知
- 【MBA招生简章】 关于评选2021级研究生新生学业奖学金的通知
- 【MBA招生简章】 经济管理学院2022年推荐优秀应届本科毕业生免试攻读硕士学位研究生“推荐阶段”(...
您可能感兴趣的课程


